2 高精度濾油機—是一種預過濾并為系統注油及凈化系統油液的設備
9 濾筒除塵器—安裝方式分分為斜插式,側裝式,吊裝式,上裝式
10 自潔式空氣過濾器—有效過濾掉生產過程排放的含有細小的污染物質
11 袋式除塵器—應用于冶金,鑄造,礦山采掘,化工,水泥建材等
1 自潔式空氣過濾器—適用于空壓站,制氧站,空調送風系統,燃氣輪機等
2 大流量濾芯—大直徑設計,增加納污量,延長使用壽命,降低生產成本
4 燭式過濾器—高效節能,密閉高精,維護簡便,安全可靠等特點
6 天然氣濾芯—應用于天然氣 ,人工煤氣及其他非腐蝕性氣體等
10 LYC系列高精度濾油機—過濾新油,液壓潤滑系統工作時的旁路過濾等
13 濾筒除塵器—安裝方式分分為斜插式,側裝式,吊裝式,上裝式
3 金屬粉末濾芯—采用具有較高機械強度及整體鋼性的新型過濾材料
4 制冷過濾器濾芯—用以濾除較大的雜質,保護油泵,延長濾芯使用壽命
5 吸油過濾器—安裝方便,油通能力大,阻力小,更換濾芯方便等優點
7 壓力管路過濾器—應用于重型機械,礦山機械,冶金機械等液壓系統
8 大流量濾芯—大直徑設計,增加納污量,延長使用壽命,降低生產成本
10 PP微孔折疊濾芯—應用于電力,反滲透前級,石化,精細化工等領域
11 凝結水濾元—一般應用于電廠凝結水處理系統,過濾器內部安裝濾元
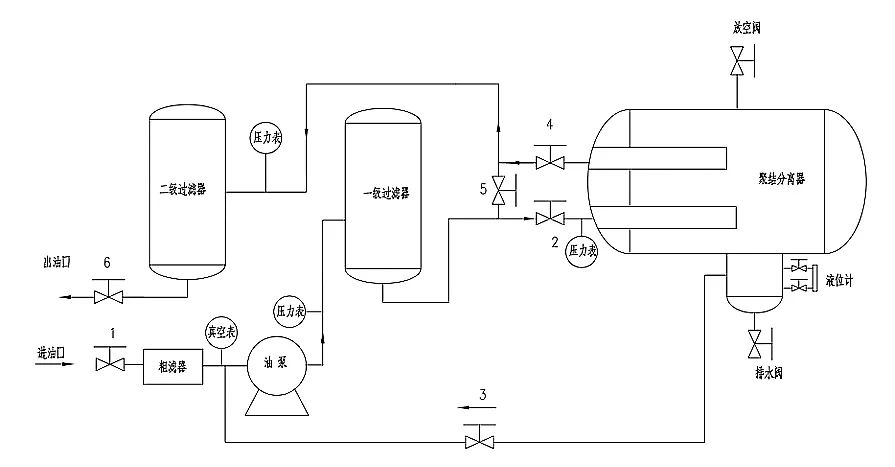
聚結脫水濾油機共有五級過濾系統,集精密過濾及高效脫水兩種功能為一體,脫水效率高、能力強,尤其適應于對油液中大量的水進行分離。
聚結脫水濾油機通過顆粒過濾系統的過濾,可將介質的清潔度穩定地控制在系統要求的狀態,以保證油液的清潔度。

當油液流經聚結分離器時,在其內部經歷過濾、聚結、沉降、分離四個過程階段,實現濾除顆粒污染物、脫出水分的功能。

油液首先從內向外流經聚結濾芯,聚結濾芯親水性好,是由特殊玻璃纖維及其他合成材料組成的,專門針對油液脫水配制而成,具有過濾顆粒污染物、聚結水分的雙重功能。
外面的破乳聚結層將油液中的微小水滴聚結成水珠,尺寸較大的水珠依靠自身的重力沉降到積水槽,尺寸較小的水珠來不及沉降就會被油液挾帶著流向分離濾芯。

分離濾芯是由特殊處理的不銹鋼網制成,具有良好的疏水性,當油液從外向內流經分離濾芯時,小水珠被有效地攔截在濾芯外面,只讓油液通過,不讓水分通過,從而進一步分離水分。
聚結脫水濾油機可通過更換不同材料的濾芯來適應不同的介質:
■ 汽油、煤油、柴油、等各種燃油
■ 機油和其他低粘度液壓油、潤滑油
■ 中等粘度液壓油、潤滑油
■ 過濾介質粘度較大的,可增加加熱器。
現場應用案例

關注官方微信平臺
關注官方微博平臺
關注官方百家號
關注官方抖音平臺
關注官方快手平臺
關注官方視頻號平臺
豫公網安備41071102000221號
網站地圖
聯系我們
聲明:新廣告法規定所有頁面信息中不得出現極限化用詞,歡迎廣大消費者監督,發現有任何違反廣告法內容,可投訴至郵箱xxlq@lefilter.com



